cicd
library集成触发任务
多环境的CICD自动化实现
实现目标及效果
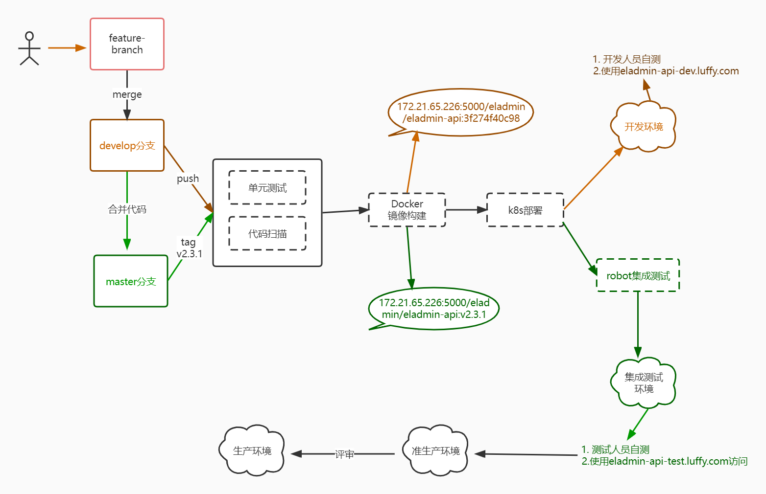
目前项目存在develop和master两个分支,Jenkinsfile中配置的都是构建部署到相同的环境,实际的场景中,代码仓库的项目往往不同的分支有不同的作用,我们可以抽象出一个工作流程:

-
开发人员提交代码到develop分支
-
Jenkins自动使用develop分支做单测、代码扫描、镜像构建(以commit id为镜像tag)、服务部署到开发环境
-
开发人员使用开发环境自测
-
测试完成后,在gitlab提交merge request请求,将代码合并至master分支
-
需要发版时,在gitlab端基于master分支创建tag(v2.3.1)
-
Jenkins自动检测到tag,拉取tag关联的代码做单测、代码扫描、镜像构建(以代码的tag为镜像的tag)、服务部署到测试环境、执行集成测试用例,输出测试报告
-
测试人员进行手动测试
-
上线
实现思路
以eladmin-api项目为例,目前已经具备的是develop分支代码提交后,可以自动实现:
- 单元测试、代码扫描
- 镜像构建
- k8s服务部署
- robot集成用例测试
和上述目标相比,差异点:
- eladmin-api应用目前只有一套环境,在luffy命名空间中。我们新建两个命名空间:
- luffy-dev,用作部署开发环境
- luffy,用作部署集成测试环境
- 需要根据不同的分支来执行不同的任务,有两种方案实现:
- develop和master分支使用不同的Jenkinsfile
- 可行性很差,因为代码合并工作很繁琐
- 维护成本高,多个分支需要维护多个Jenkinsfile
- 使用同一套Jenkinsfile,配合library和模板来实现一套Jenkinsfile适配多套环境
- 改造Jenkinsfile,实现根据分支来选择任务
- 需要将deploy目录中所有和特定环境绑定的内容模板化
- 在library中实现根据不同的分支,来替换模板中的内容
- develop和master分支使用不同的Jenkinsfile
Jenkinsfile根据分支选择任务
使用when关键字,配合正则表达式,实现分支的过滤选择:
pipeline {
agent any
stages {
stage('Example Build') {
steps {
echo 'Hello World'
}
}
stage('Example Deploy') {
when {
expression { BRANCH_NAME ==~ "develop" }
}
steps {
echo 'Deploying to develop env'
}
}
}
}
分别在develop和master分支进行验证。
针对本例,可以对Jenkinsfile做如下调整:
...
stage('integration test') {
when {
expression { BRANCH_NAME ==~ /v.*/ }
}
steps {
container('tools') {
script{
devops.robotTest(PROJECT)
}
}
}
}
...
模板化k8s的资源清单
因为需要使用同一套模板和Jenkinsfile来部署到不同的环境,因此势必要对资源清单进行模板化,前面的内容中只将deployment.yaml放到了项目的manifests清单目录,此处将部署eladmin-api用到的资源清单均补充进去,包含:
- deployment.yaml
- service.yaml
- ingress.yaml
- configmap.yaml(不建议)
- secret.yaml(不建议)
涉及到需要进行模板化的内容包括:
-
镜像地址
-
命名空间
-
ingress的域名信息
模板化后的文件:
$ cat deployment.yaml
apiVersion: apps/v1
kind: Deployment
metadata:
name: eladmin-api
namespace: \{\{NAMESPACE\}\}
spec:
replicas: 1
selector:
matchLabels:
app: eladmin-api
template:
metadata:
creationTimestamp: null
labels:
app: eladmin-api
spec:
containers:
- env:
- name: DB_HOST
valueFrom:
configMapKeyRef:
key: DB_HOST
name: eladmin
- name: REDIS_HOST
valueFrom:
configMapKeyRef:
key: REDIS_HOST
name: eladmin
- name: REDIS_PORT
valueFrom:
configMapKeyRef:
key: REDIS_PORT
name: eladmin
- name: DB_USER
valueFrom:
secretKeyRef:
key: DB_USER
name: eladmin-secret
- name: DB_PWD
valueFrom:
secretKeyRef:
key: DB_PWD
name: eladmin-secret
- name: REDIS_PWD
valueFrom:
secretKeyRef:
key: REDIS_PWD
name: eladmin-secret
image: \{\{IMAGE_URL\}\}
imagePullPolicy: IfNotPresent
livenessProbe:
failureThreshold: 3
initialDelaySeconds: 20
periodSeconds: 15
successThreshold: 1
tcpSocket:
port: 8000
timeoutSeconds: 3
name: eladmin-api
ports:
- containerPort: 8000
protocol: TCP
readinessProbe:
failureThreshold: 3
httpGet:
path: /auth/code
port: 8000
scheme: HTTP
initialDelaySeconds: 20
periodSeconds: 15
successThreshold: 1
timeoutSeconds: 3
resources:
limits:
cpu: "2"
memory: 4Gi
requests:
cpu: 50m
memory: 200Mi
imagePullSecrets:
- name: registry-172-21-65-226
$ cat service.yaml
apiVersion: v1
kind: Service
metadata:
name: eladmin-api
namespace: \{\{NAMESPACE\}\}
spec:
ports:
- port: 8000
protocol: TCP
targetPort: 8000
selector:
app: eladmin-api
sessionAffinity: None
type: ClusterIP
status:
loadBalancer: {}
$ cat ingress.yaml
apiVersion: networking.k8s.io/v1
kind: Ingress
metadata:
annotations:
nginx.ingress.kubernetes.io/rewrite-target: /$1
name: eladmin-api
namespace: \{\{NAMESPACE\}\}
spec:
ingressClassName: nginx
rules:
- host: \{\{INGRESS_ELADMIN_API\}\}
http:
paths:
- backend:
service:
name: eladmin-api
port:
number: 8000
path: /apis/(.*)
pathType: Prefix
status:
loadBalancer: {}
实现library配置替换逻辑
我们需要实现使用相同的模板,做到如下事情:
- 根据代码分支来部署到不同的命名空间
develop分支部署到开发环境,使用命名空间luffy-devv.*部署到测试环境,使用命名空间luffy
- 不同环境使用不同的ingress地址来访问
- 开发环境,
eladmin-api-dev.luffy.com - 测试环境,
eladmin.luffy.com
- 开发环境,
如何实现?sharedlibrary
所有的逻辑都会经过library这一层,我们具有完全可控权。
前面已经替换过镜像地址了,我们只需要实现如下逻辑:
- 检测当前代码分支,替换命名空间
- 检测当前代码分支,替换Ingress地址
问题来了,如何检测构建的触发是develop分支还是tag分支?
答案是:env.TAG_NAME,由tag分支触发的构建,环境变量中会带有TAG_NAME,且值为gitlab中的tag名称。
做个演示:
使用如下的Jenkinsfile,查看由master分支触发和由tag分支触发,printenv的值有什么不同
pipeline {
agent any
stages {
stage('Example Build') {
steps {
echo 'Hello World'
sh 'printenv'
}
}
stage('Example Deploy') {
when {
expression { BRANCH_NAME ==~ "develop" }
}
steps {
echo 'Deploying to develop env'
}
}
}
}
我们可以选择和替换image镜像地址一样,来执行替换:
def tplHandler(){
sh "sed -i 's#\{\{IMAGE_URL\}\}#\$\{env.CURRENT_IMAGE\}\#g' \$\{this.resourcePath\}/*"
String namespace = "luffy-dev"
String ingress = "eladmin-api-dev.luffy.com"
if(env.TAG_NAME){
namespace = "luffy"
ingress = "eladmin.luffy.com"
}
sh "sed -i 's#\{\{NAMESPACE\}\}#\$\{namespace\}\#g' \$\{this.resourcePath\}/*"
sh "sed -i 's#\{\{INGRESS_ELADMIN_API\}\}#\$\{ingress\}\#g' \$\{this.resourcePath\}/*"
}
但是我们的library是要为多个项目提供服务的,如果采用上述方式,则每加入一个项目,都需要对library做改动,形成了强依赖。因此需要想一种更优雅的方式来进行替换。
思路:
-
开发环境和集成测试环境里准备一个configmap,取名为
devops-config -
configmap的内容大致如下:
-
开发环境
NAMESPACE=luffy-dev
INGRESS_ELADMIN_API=eladmin-api-dev.luffy.com
INGRESS_BUSINESS_A=xxx.luffy.com -
测试环境
NAMESPACE=luffy
INGRESS_ELADMIN_API=eladmin.luffy.com
-
-
约定:configmap的key值,拼接{{KEY}}则为代码中需要替换的模板部 分,configmap的该key对应的value,则为该模板要被替换的值的内容。比如:
NAMESPACE=luffy-dev
INGRESS_ELADMIN_API=eladmin-api-dev.luffy.com
\{\{NAMESPACE\}\} =\\> luffy-dev
\{\{INGRESS_ELADMIN_API\}\} -\\> eladmin-api-dev.luffy.com意思是约定项目的deploy的资源清单中:
- 所有的
\{\{NAMESPACE\}\}被替换为luffy-dev - 所有的
\{\{INGRESS_ELADMIN_API\}\}被替换为eladmin-api-dev.luffy.com
- 所有的
-
在library的逻辑中,实现读取触发当前构建的代码分支所关联的namespace下的
devops-config这个configmap,然后遍历里面的值进行模板替换即可。
这样,则以后再有新增的项目,则只需要维护devops-config配置文件即可,shared-library则不需要随着项目的增加而进行修改,通过这种方式实现library和具体的项目解耦。
def tplHandler(){
sh "sed -i 's#\{\{IMAGE_URL\}\}#\$\{env.CURRENT_IMAGE\}\#g' \$\{this.resourcePath\}/*"
String namespace = "luffy-dev"
if(env.TAG_NAME){
namespace = "luffy"
}
try {
def configMapData = this.getResource(namespace, "devops-config", "configmap")["data"]
configMapData.each { k, v -\\>
echo "key is \$\{k\}, val is \$\{v\}"
sh "sed -i 's#\{\{\$\{k\\}\}}#\$\{v\}\#g' \$\{this.resourcePath\}/*"
}
}catch (Exception exc) {
echo "failed to get devops-config data,exception: \$\{exc\}."
throw exc
}
}
准备多环境
-
创建开发和测试环境的命名空间
$ kubectl create namespace luffy-dev -
在开发和测试环境准备mysql、Redis、Configmap、Secret
-
Redis
apiVersion: apps/v1
kind: Deployment
metadata:
name: redis
namespace: luffy-dev
spec:
replicas: 1
revisionHistoryLimit: 10
selector:
matchLabels:
app: redis
strategy:
rollingUpdate:
maxSurge: 25%
maxUnavailable: 25%
type: RollingUpdate
template:
metadata:
creationTimestamp: null
labels:
app: redis
spec:
containers:
- args:
- --requirepass "Y291cnNld2FyZQo"
image: redis:3.2
imagePullPolicy: IfNotPresent
livenessProbe:
failureThreshold: 3
initialDelaySeconds: 15
periodSeconds: 20
successThreshold: 1
tcpSocket:
port: 6379
timeoutSeconds: 1
name: redis
ports:
- containerPort: 6379
protocol: TCP
readinessProbe:
failureThreshold: 3
initialDelaySeconds: 5
periodSeconds: 10
successThreshold: 1
tcpSocket:
port: 6379
timeoutSeconds: 1
resources:
limits:
cpu: 500m
memory: 1Gi
requests:
cpu: 50m
memory: 100Mi
---
apiVersion: v1
kind: Service
metadata:
name: redis
namespace: luffy-dev
spec:
ports:
- port: 6379
protocol: TCP
targetPort: 6379
selector:
app: redis
sessionAffinity: None
type: ClusterIP
status:
loadBalancer: {} -
Mysql
# pvc.yaml
apiVersion: v1
kind: PersistentVolumeClaim
metadata:
name: mysql
namespace: luffy-dev
spec:
accessModes:
- ReadWriteMany
resources:
requests:
storage: 5Gi
storageClassName: nfs
---
# deployment.yaml
apiVersion: apps/v1
kind: Deployment
metadata:
name: mysql
namespace: luffy-dev
spec:
replicas: 1
selector:
matchLabels:
app: mysql
strategy:
rollingUpdate:
maxSurge: 25%
maxUnavailable: 25%
type: RollingUpdate
template:
metadata:
creationTimestamp: null
labels:
app: mysql
from: luffy
spec:
containers:
- args:
- --character-set-server=utf8mb4
- --collation-server=utf8mb4_unicode_ci
env:
- name: MYSQL_ROOT_PASSWORD
valueFrom:
secretKeyRef:
key: DB_PWD
name: eladmin-secret
- name: MYSQL_DATABASE
value: eladmin
image: mysql:5.7
imagePullPolicy: IfNotPresent
livenessProbe:
failureThreshold: 3
initialDelaySeconds: 15
periodSeconds: 20
successThreshold: 1
tcpSocket:
port: 3306
timeoutSeconds: 1
name: mysql
ports:
- containerPort: 3306
protocol: TCP
readinessProbe:
failureThreshold: 3
initialDelaySeconds: 5
periodSeconds: 10
successThreshold: 1
tcpSocket:
port: 3306
timeoutSeconds: 1
resources:
limits:
cpu: 500m
memory: 1Gi
requests:
cpu: 50m
memory: 200Mi
volumeMounts:
- mountPath: /var/lib/mysql
name: mysql-data
dnsPolicy: ClusterFirst
volumes:
- name: mysql-data
persistentVolumeClaim:
claimName: mysql
---
apiVersion: v1
kind: Service
metadata:
name: mysql
namespace: luffy-dev
spec:
ports:
- port: 3306
protocol: TCP
targetPort: 3306
selector:
app: mysql
sessionAffinity: None
type: ClusterIP
status:
loadBalancer: {} -
ConfigMap
apiVersion: v1
data:
DB_HOST: mysql
REDIS_HOST: redis
REDIS_PORT: "6379"
kind: ConfigMap
metadata:
name: eladmin
namespace: luffy-dev -
Secret
# eladmin-secret
apiVersion: v1
data:
DB_PWD: bHVmZnlBZG1pbiE=
DB_USER: cm9vdA==
REDIS_PWD: WTI5MWNuTmxkMkZ5WlFv
TOKEN: YWJjZGVmZw==
kind: Secret
metadata:
name: eladmin-secret
namespace: luffy-dev
type: Opaque
---
# registry-172-21-65-226.yaml
apiVersion: v1
data:
.dockerconfigjson: eyJhdXRocyI6eyIxNzIuMjEuNjUuMjI2OjUwMDAiOnsidXNlcm5hbWUiOiJhZG1pbiIsInBhc3N3b3JkIjoiVGVhbW9iYWJ5MTk5MDEwNCIsImVtYWlsIjoiYWRtaW5AYWRtaW4uY24iLCJhdXRoIjoiWVdSdGFXNDZWR1ZoYlc5aVlXSjVNVGs1TURFd05BPT0ifX19
kind: Secret
metadata:
name: registry-172-21-65-226
namespace: luffy-dev
type: kubernetes.io/dockerconfigjson
创建上述资源:
# 创建开发环境的数据库
kubectl create -f luffy-dev/
# 初始化sql
kubectl -n luffy-dev cp eladmin.sql mysql-54f9856dbd-b264c:/tmp/eladmin.sql
kubectl -n luffy-dev exec -ti mysql-54f9856dbd-b264c -- bash
# mysql -p
# source /tmp/eladmin.sql; -
-
对eladmin-api项目的k8s资源清单模板化改造
- {{NAMESPACE}}
- {{INGRESS_eladmin-api}}
- {{IMAGE_URL}}
-
初始化开发环境和测试环境的
devops-config# 开发环境
$ cat devops-config-dev.txt
NAMESPACE=luffy-dev
INGRESS_ELADMIN_API=eladmin-api-dev.luffy.com
$ kubectl -n luffy-dev create configmap devops-config --from-env-file=devops-config-dev.txt
# 测试环境
$ cat devops-config-test.txt
NAMESPACE=luffy
INGRESS_ELADMIN_API=eladmin.luffy.com
$ kubectl -n luffy create configmap devops-config --from-env-file=devops-config-test.txt -
提交最新的library代码
-
提交最新的Jenkinsfile代码
@Library('luffy-devops') _
pipeline {
agent { label 'jnlp-slave'}
options {
timeout(time: 20, unit: 'MINUTES')
gitLabConnection('gitlab')
}
environment {
IMAGE_REPO = "172.21.65.226:5000/eladmin/eladmin-api"
IMAGE_CREDENTIAL = "credential-registry"
DINGTALK_CREDS = credentials('dingTalk')
PROJECT = "eladmin-api"
}
stages {
stage('checkout') {
steps {
checkout scm
updateGitlabCommitStatus(name: env.STAGE_NAME, state: 'success')
}
}
stage('mvn package') {
steps {
container('tools') {
sh 'mvn clean package'
}
updateGitlabCommitStatus(name: env.STAGE_NAME, state: 'success')
}
}
stage('CI'){
failFast true
parallel {
stage('Unit Test') {
steps {
echo "Unit Test Stage Skip..."
}
}
stage('Code Scan') {
steps {
container('tools') {
script{
devops.scan().start()
}
}
}
}
}
}
stage('build-image') {
steps {
container('tools') {
script{
devops.docker(
"\$\{IMAGE_REPO\}",
"\$\{GIT_COMMIT\}",
IMAGE_CREDENTIAL
).build().push()
}
}
}
}
stage('deploy') {
steps {
container('tools') {
script{
devops.deploy("manifests", true, "manifests/deployment.yaml").start()
}
}
}
}
stage('integration test') {
when {
expression { BRANCH_NAME ==~ /v.*/ }
}
steps {
container('tools') {
script{
devops.robotTest(PROJECT)
}
}
}
}
}
post {
success {
script{
devops.notificationSuccess(PROJECT,"dingTalk","dingTalk")
}
}
failure {
script{
devops.notificationFailed(PROJECT,"dingTalk","dingTalk")
}
}
}
}
验证多环境自动部署
模拟如下流程:
-
提交代码到develop分支,观察是否部署到luffy-dev的命名空间中
-
合并代码至master分支
-
在gitlab中创建tag ,观察是否自动部署至luffy的命名空间中,且使用
eladmin.luffy.com可以访问到最新版本
实现打tag后自动部署
我们发现,打了tag以后,多分支流水线中可以识别到该tag,但是并不会自动部署该tag的代码。因此,我们来使用一个新的插件:Basic Branch Build Strategies
安装并配置多分支流水线,注意Build strategies 设置:
- Regular branches
- Tags
- Ignore tags newer than 可以不用设置,不然会默认不自动构建新打的tag
- Ignore tags older than
优化镜像部署逻辑
针对部署到测试环境的代码,由于已经打了tag了,因此,我们期望构建出来的镜像地址可以直接使用代码的tag作为镜像的tag。
思路一:直接在Jenkinsfile调用devops.docker时传递tag名称
思路二:在shared-library中,根据env.TAG_NAME来判断当前是否是tag分支的构建,若TAG_NAME不为空,则可以在构建镜像时使用TAG_NAME作为镜像的tag
很明显我们更期望使用思路二的方式来实现,因此,需要调整如下逻辑:
def docker(String repo, String tag, String credentialsId, String dockerfile="Dockerfile", String context="."){
this.repo = repo
this.tag = tag
if(env.TAG_NAME){
this.tag = env.TAG_NAME
}
this.dockerfile = dockerfile
this.credentialsId = credentialsId
this.context = context
this.fullAddress = "\$\{this.repo\}:\$\{this.tag\}"
this.isLoggedIn = false
this.msg = new BuildMessage()
return this
}
提交代码,并进行测试,观察是否使用tag作为镜像标签进行部署。
优化名称空间逻辑
shared-library应该是支持多条业务线的流水线任务,当前为写死了luffy-dev和luffy,因此加入其他项目组的服务部署在不同的名称空间,无法兼容,因此需要优化。
def tplHandler(){
sh "sed -i 's#\{\{IMAGE_URL\}\}#\$\{env.CURRENT_IMAGE\}\#g' \$\{this.resourcePath\}/*"
String namespace = env.DEV_NAMESPACE ? env.DEV_NAMESPACE : "luffy-dev"
if(env.TAG_NAME){
namespace = env.TEST_NAMESPACE ? env.TEST_NAMESPACE : "luffy"
}
try {
def configMapData = this.getResource(namespace, "devops-config", "configmap")["data"]
configMapData.each { k, v -\\>
echo "key is \$\{k\}, val is \$\{v\}"
sh "sed -i 's#\{\{\$\{k\\}\}}#\$\{v\}\#g' \$\{this.resourcePath\}/*"
}
}catch (Exception exc) {
echo "failed to get devops-config data,exception: \$\{exc\}."
throw exc
}
}