流水线入门
流水线入门


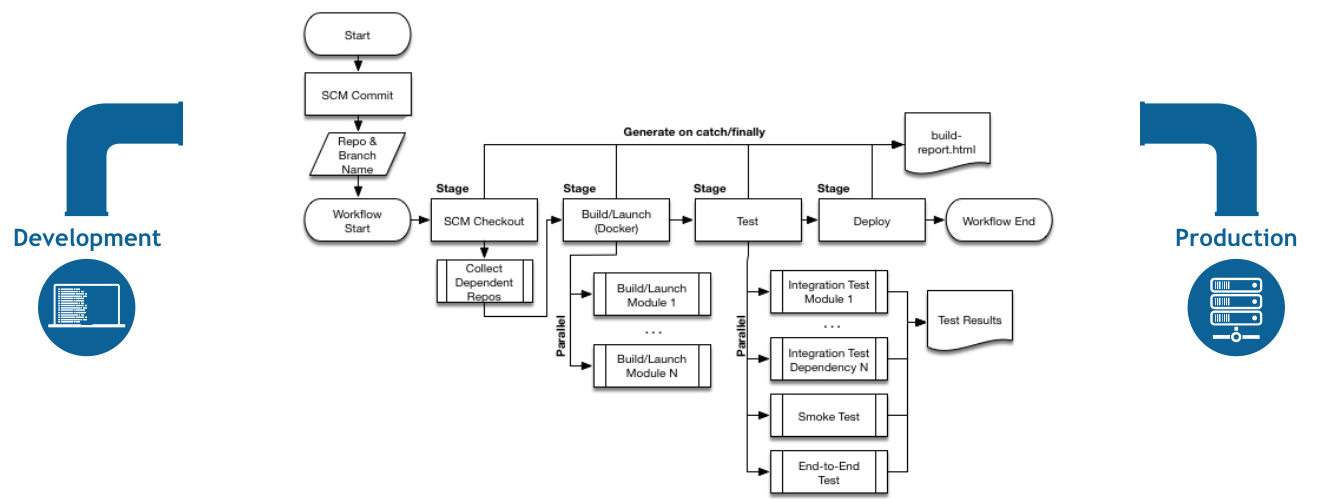
为什么叫做流水线,和工厂产品的生产线类似,pipeline是从源码到发布到线上环境。关于流水线,需要知道的几个点:
-
重要的功能插件,帮助Jenkins定义了一套工作流框架;
-
Pipeline 的实现方式是一套 Groovy DSL( 领域专用语言 ),所有的发布流程都可以表述为一段 Groovy 脚本;
-
将WebUI上需要定义的任务,以脚本代码的方式表述出来;
-
帮助jenkins实现持续集成CI(Continue Integration)和持续部署CD(Continue Deliver)的重要手段;
流水线基础语法
两种语法类型:
- Scripted Pipeline,脚本式流水线,最初支持的类型
- Declarative Pipeline,声明式流水线,为Pipeline plugin在2.5版本之后新增的一种脚本类型,后续Open Blue Ocean所支持的类型。与原先的Scripted Pipeline一样,都可以用来编写脚本。Declarative Pipeline 是后续Open Blue Ocean所支持的类型,写法简单,支持内嵌Scripted Pipeline代码
为与BlueOcean脚本编辑器兼容,通常建议使用Declarative Pipeline的方式进行编写,从jenkins社区的动向来看,很明显这种语法结构也会是未来的趋势。
脚本示例
pipeline {
agent {label '172.21.65.227'}
environment {
PROJECT = 'myblog'
}
stages {
stage('Checkout') {
steps {
checkout scm
}
}
stage('Build') {
steps {
sh 'make'
}
}
stage('Test'){
steps {
sh 'make check'
junit 'reports/**/*.xml'
}
}
stage('Deploy') {
steps {
sh 'make publish'
}
}
}
post {
success {
echo 'Congratulations!'
}
failure {
echo 'Oh no!'
}
always {
echo 'I will always say Hello again!'
}
}
}
脚本解释:
-
checkout步骤为检出代码;scm是一个特殊变量,指示checkout步骤克隆触发此Pipeline运行的特定修订 -
agent:指明使用哪个agent节点来执行任务,定义于pipeline顶层或者stage内部
-
any,可以使用任意可用的agent来执行
-
label,在提供了标签的 Jenkins 环境中可用的代理上执行流水线或阶段。 例如:
agent { label 'my-defined-label' },最常见的使用方式 -
none,当在
pipeline块的顶部没有全局代理, 该参数将会被分配到整个流水线的运行中并且每个stage部分都需要包含他自己的agent部分。比如:agent none -
docker, 使用给定的容器执行流水线或阶段。 在指定的节点中,通过运行容器来执行任务
agent {
docker {
image 'maven:3-alpine'
label 'my-defined-label'
args '-v /tmp:/tmp'
}
}
-
-
options: 允许从流水线内部配置特定于流水线的选项。
- buildDiscarder , 为最近的流水线运行的特定数量保存组件和控制台输出。例如:
options { buildDiscarder(logRotator(numToKeepStr: '10')) } - disableConcurrentBuilds ,不允许同时执行流水线。 可被用来防止同时访问共享资源等。 例如:
options { disableConcurrentBuilds() } - timeout ,设置流水线运行的超时时间, 在此之后,Jenkins将中止流水线。 例如:
options { timeout(time: 1, unit: 'HOURS') } - retry,在失败时, 重新尝试整个流水线的指定次数。 For example:
options { retry(3) }
- buildDiscarder , 为最近的流水线运行的特定数量保存组件和控制台输出。例如:
-
environment: 指令制定一个 键-值对序列,该序列将被定义为所有步骤的环境变量
-
stages: 包含一系列一个或多个 stage指令,
stages部分是流水线描述的大部分"work" 的位置。 建议stages至少包含一个 stage 指令用于连续交付过程的每个离散部分,比如构建, 测试, 和部署。pipeline {
agent any
stages {
stage('Example') {
steps {
echo 'Hello World'
}
}
}
} -
steps: 在给定的
stage指令中执行的定义了一系列的一个或多个steps。 -
post: 定义一个或多个steps ,这些阶段根据流水线或阶段的完成情况而运行
post支持以下 post-condition 块中的其中之一:always,changed,failure,success,unstable, 和aborted。- always, 无论流水线或阶段的完成状态如何,都允许在
post部分运行该步骤 - changed, 当前流水线或阶段的完成状态与它之前的运行不同时,才允许在
post部分运行该步骤 - failure, 当前流水线或阶段的完成状态为"failure",才允许在
post部分运行该步骤, 通常web UI是红色 - success, 当前流水线或阶段的完成状态为"success",才允许在
post部分运行该步骤, 通常web UI是蓝色或绿色 - unstable, 当前流水线或阶段的完成状态为"unstable",才允许在
post部分运行该步骤, 通常由于测试失败,代码违规等造成。通常web UI是黄色 - aborted, 只有当前流水线或阶段的完成状态为"aborted",才允许在
post部分运行该步骤, 通常由于流水线被手动的aborted。通常web UI是 灰色
- always, 无论流水线或阶段的完成状态如何,都允许在
创建pipeline示意:
新建任务 -> 流水线
jenkins/pipelines/p1.yaml
pipeline {
agent {label '172.21.65.227'}
environment {
PROJECT = 'eladmin-api'
}
stages {
stage('printenv') {
steps {
echo 'Hello World'
sh 'printenv'
}
}
stage('checkout') {
steps {
checkout([$class: 'GitSCM', branches: [[name: '*/master']], extensions: [], userRemoteConfigs: [[credentialsId: 'gitlab-user', url: 'http://gitlab.luffy.com/eladmin/eladmin-api.git']]])
}
}
stage('build-image') {
steps {
sh 'docker build . -t 172.21.65.226/eladmin/eladmin-api:latest -f Dockerfile'
}
}
}
post {
success {
echo 'Congratulations!'
}
failure {
echo 'Oh no!'
}
always {
echo 'I will always say Hello again!'
}
}
}
点击“立即构建”,同样的,我们可以配置触发器,使用webhook的方式接收项目的push事件,
- 构建触发器选择 Build when a change is pushed to GitLab.
- 生成 Secret token
- 配置gitlab,创建webhook,发送test push events测试
Blue Ocean:
我们需要知道的几点:
- 是一个插件, 旨在为Pipeline提供丰富的体验 ;
- 连续交付(CD)Pipeline的复杂可视化,允许快速和直观地了解Pipeline的状态;
- 目前支持的类型仅针对于Pipeline,尚不能替代Jenkins 经典版UI
思考:
- 每个项目都把大量的pipeline脚本写在Jenkins端,对于谁去维护及维护成本是一个问题
- 没法做版本控制